TNT-OES-2 studie

De TNT-OES-2 studie is een multicenter fase 2 studie, waarbij de optimale behandelvolgorde van totale neoadjuvante therapie (TNT) wordt onderzocht bij patiënten met slokdarmkanker of kanker op de slokdarm-maagovergang in 11 centra in Nederland. De patiënten hebben kanker van het type ‘adenocarcinoom’, en de directe lymfeklieren rondom de slokdarm zijn ook aangedaan.

Doel van het onderzoek

Het doel van dit onderzoek is om twee verschillende voorbehandelingen te combineren. De voorbehandeling met chemotherapie en bestraling (CROSS chemoradiatie) is vooral een lokale behandeling die gericht is op het verkleinen van de tumor in de slokdarm en de omliggende lymfeklieren. De voorbehandeling met chemotherapie (FLOT kuren) is vooral gericht op het behandelen van eventueel aanwezige, nog onzichtbare uitzaaiingen op afstand. Met dit onderzoek willen we bepalen of de combinatie van deze twee verschillende voorbehandelingen goed verdragen kan worden en leidt tot een verbeterde overleving bij patiënten met slokdarmkanker. Op deze manier kunnen niet alleen eventueel aanwezige, nog onzichtbare uitzaaiingen behandeld worden, maar slinkt de tumor ook, waardoor het volledig verwijderen van de tumor mogelijk wordt. Wanneer dit het geval blijkt, zullen we in een vervolgonderzoek gaan testen of een van deze gecombineerde behandelingen beter is dan de huidige standaardbehandeling voor slokdarmkanker zonder uitzaaiingen.

Achtergrond van het onderzoek

In Nederland krijgen ieder jaar ruim 2500 mensen slokdarmkanker. Als er geen uitzaaiingen zijn gevonden, bestaat de behandeling uit een voorbehandeling gecombineerd met een operatie. Er zijn twee soorten voorbehandelingen: een voorbehandeling met chemotherapie (FLOT chemotherapie) en een voorbehandeling met chemotherapie en bestraling (CROSS chemoradiatie). Tot voor kort waren beide behandelingen even effectief voor slokdarmkanker (type adenocarcinoom), maar gebruikten we in Nederland de CROSS chemoradiatie. Heden geven we CROSS chemoradiatie aan patiënten die alleen ziekte hebben in de slokdarm, en geven we FLOT chemotherapie aan patiënten die ziekte hebben in zowel de slokdarm en dichtbij zijnde lymfeklieren.

In het TNT-OES-2 onderzoek gaan we beide behandelingen combineren. We geven de CROSS chemoradiatie hoe we hem kennen in Nederland, dit duurt 5 weken. Ook geven we de FLOT chemotherapie, wel geven we maar vier kuren in plaats van de gebruikelijke acht kuren: alleen de kuren voorafgaand aan de operatie. Dit duurt in totaal 8 weken. We combineren dus de lokale therapie (CROSS), met de therapie door het hele lichaam (FLOT), in de hoop dat dit de ziekte beter bestrijdt.

Uit de TNT-OES-1 studie, waar we patiënten hebben behandeld met de volgorde FLOT-CROSS, blijkt dat de behandeling veilig is voor patiënten, en dat de meeste patiënten de hele behandeling af kunnen maken. In de TNT-OES-2 zullen we op grotere schaal de behandeling geven, en onderzoeken we wat de beste volgorde is (FLOT-CROSS of CROSS-FLOT).

Schema onderzoekshandeling

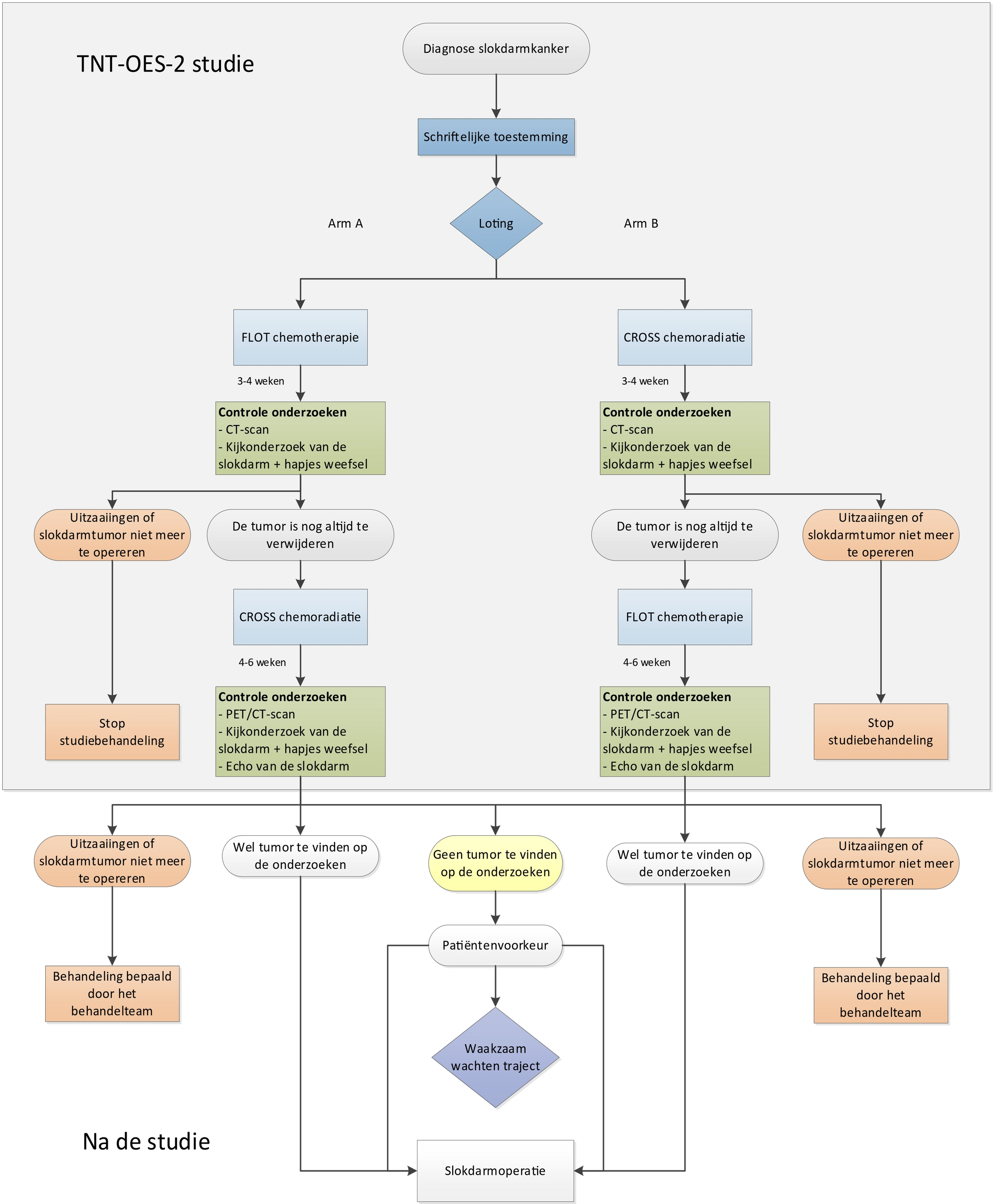
Indien patiënten besluiten deel te nemen aan de TNT-OES-2 studie, is het belangrijk dat ze de volledige voorbehandeling krijgen bij een van de aangesloten ziekenhuizen. Zo kan het onderzoeksteam de patiënt goed monitoren. De patiënt wordt gerandomiseerd tussen arm A: FLOT-CROSS, of arm B: CROSS-FLOT. 3-4 weken na de eerste behandeling krijgt de patiënt de eerste controle onderzoeken, wat bestaat uit een CT-scan en een kijkonderzoek van de slokdarm met hapjes weefsel. De CT-scan is om te kijken of er uitzaaiingen zijn, en of de patiënt door kan met de studie. Het kijkonderzoek is een onderzoekshandeling. 4-6 weken na einde van de tweede behandeling krijgt de patiënt een PET/CT-scan en opnieuw een kijkonderzoek van de slokdarm met hapjes weefsel. Indien er nog tumor aanwezig is, en er geen uitzaaiingen zijn, kan de patiënt door voor een slokdarmoperatie. Indien de tumor niet meer te zien is op deze onderzoeken, kan de patiënt samen met de arts beslissen tot een operatie of tot een waakzaam wachten traject. Het waakzaam wachten traject is volgens het SANO-traject, meer informatie vindt u bij het onderzoek: SANO-2.

Wilt u meer weten over de studie? Vraag uw behandelend arts of neem contact op met de studiecoördinator drs. E.A. (Esmee) de Bruijn, via e.debruijn@erasmusmc.nl of 010-7034523.

SANO 2 flow voor PIF